还要!还要!还要!还要!还要!还要!
1个月前 收录
阅读:9800
浙江昨日新增确诊病例32例;丽水今早发现1例无症状感染者
1个月前 收录
阅读:6829
每月不低于10%!台州1688所学校定期开展核酸抽检
1个月前 收录
阅读:1.1万
再强调一遍,这四件事很重要
1个月前 收录
阅读:1.0万
台州107岁老人接种!有人打疫苗喜中电动车+5斤大米
1个月前 收录
阅读:8553回复:20
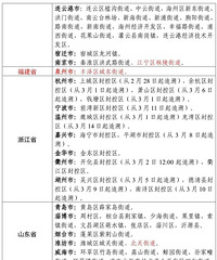
刚刚,椒江调整国内多个区域来(返)人员健康管理措施(3.17)
1个月前 收录
阅读:9307
椒江调整国内多个区域来(返)人员健康管理措施
1个月前 收录
阅读:1.0万
椒江开展“全民佩戴口罩”专项推广行动,这些地方“凡进必戴”
1个月前 收录
阅读:9052
台州疾控:出现“十大症状”请立即规范就医 | 台州核酸采样点
1个月前 收录
阅读:1.0万回复:8




