-
路桥1个!省第十一批 “双减”优秀实践案例公布
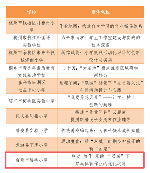
近日,省教育厅公布第十一批 “双减”优秀实践案例名单,经基层推荐、专家组遴选等程序,确定10项案例为浙江省第十一批“双减”优秀实践案例。其中,路桥小学案例入选。 当下,家庭体育作业存在一些问题:家长对体育作业认识存在偏差,体育作业过程难以落实,作业评价得不到有效反馈。如何乘“双减”之东风,锻炼学生强健体魄,健全学生人格品质,促进学生核心素养发展,学校认为探寻一条体育家庭作业的优化之路迫在眉睫。 学
朵妹爱吃肉 2022-10-27 16:472100 1
-
36个班,容纳1620名学生!台州这所小学明年9月前交付使用
项目总用地面积为41663平方米建成后可容纳学生1620人……临海市国城小学项目主体结构已经全部完工开始室外场地土方平整工作 整个教学楼雏形呈现。教室里,工人们正俯身安装水磨石地面装饰铜条。教室外,挖掘机挥舞着“手臂”,对内庭院的土方进行平整,为下一步绿化种植做准备。 国城小学项目位于临海大洋街道国庆村一期安置房东侧、协城路北侧,是临海市首个采用装配式结构体系的公共建筑项目。项目总用地面积为416
三十而父 2022-10-19 13:562572 1
-
世锦赛摘银!16岁台州学子获巴黎奥运会入场券
近日 2022年国际射联射击世锦赛 在埃及开罗进行 16岁台州学子黄雨婷 获得女子10米气步枪银牌 为中国队拿到一张巴黎奥运会入场券 这是黄雨婷第一次参加国际赛事。她在女子10米气步枪淘汰赛阶段发挥出色,25发打出264.5环排名第一,高出排名第二的美国选手魏斯3.2环。金牌赛在淘汰赛前两名之间展开。比赛采用“抢16”规则;两人单发对决,成绩高者得2分,低者不得分,打平各得1分。黄雨婷率先得到14
山上猫屎咖啡 2022-10-18 08:211106 1
-
“人工智能+教育”省级试点公布!台州1地、6校入选
近日,浙江省第二批“人工智能+教育”试点区和试点校培育名单公布,玉环市入选浙江省“人工智能+教育” 试点区,台州市6所学校入选浙江省“人工智能+教育”试点校。一起来看名单~ 第二批“人工智能+教育” 试点区和试点校培育名单 下面一起来了解 第一批名单↓↓↓ 近年来,台州市教育局高度重视人工智能教育工作,积极开设人工智能课程,探索人工智能驱动教育教学创新路径,加快推进台州市教育现代化进程。目前,我市
三十而父 2022-10-12 08:181226 1
-
台州3位老师入选!多个省级名单公布
日前,浙江省人民政府公布2022年浙江省杰出教师名单,浙江省教育厅公布首届浙江省教书育人楷模、首届浙江省中小学思政课教师年度人物和提名名单,台州教师王燕红、项香女、王海波分别入选以上名单。一起来看~ 2022年浙江省杰出教师名单 苏德矿 浙江大学 王晓杰 温州医科大学 王俊豪 浙江财经大学 章安平 浙江金融职业
睫毛微动 2022-09-08 08:092206 1
-
学院路小学
有没有学院路小学一年级的课表呀,上一年级 ,一般要准备什么呀
40424596 2022-09-01 15:115867 1
-
秋季学期缴费!看这里~
秋季开学在即可千万不要忘了给娃缴费去哪儿缴费?当然是“浙里办”!从幼儿园、中小学到大学,从学费、住宿费到代收费等相关费用都能在“浙里办”进行缴纳!下面来看看缴费的具体方法吧~ 浙里办app扫描二维码下载浙里办APP 第一种入口:1.首页搜索“台州掌上教育” 2.点击“教育缴费” 3.选择所在学校进行缴费 目前,“台州掌上教育”已整合教育网上50多个办事事项, 实现新生报名、学区查询、
妈妈爱布布 2022-08-30 08:093800 1
-
新学期,椒江多所学校“上新”,每个都是颜值担当!
开学在即,“神兽”们即将归笼,开启新的学期。椒江也有多所学校“上新”,椒江区第二中学(二期工程)、椒江区中心幼儿园旭辉分园、椒江区山海幼儿园妥桥园、椒江区山海幼儿园江南墅园、椒江区机关幼儿园华师分园,预计于今年9月交付投入使用。 下面让我们一起看看这些“高颜值”学校吧椒江第二中学建设工程 椒江区第二中学改扩建工程项目建设地点位于椒江区老城区地段,项目总用地面积45922.3平方米,总建筑面积664
不用暖宝宝 2022-08-30 08:084099 1
-
重拳出击!我区严肃查处两家校外培训机构
近日,区“双减”工作专班对全区校外培训机构开展常态化暗访督导检查时发现,有校外培训机构存在违法违规行为。督查组立即依法依规对该培训机构进行严肃处理。现将有关情况通报如下: 台州市椒江区八奇校外托管有限公司位于椒江区白云街道熙苑1、2、3、5幢260号二楼;台州市椒江区八奇校外托管有限公司葭沚分公司位于椒江区葭沚街道白云山西路952号,负责人为李某某。 8月2日下午,区“双减”工作专班对现场进行突击
睫毛微动 2022-08-26 08:162819 1
-
檀香府幼儿园好还是金悦花园幼儿园好
第一次报名幼儿园啥也不懂,问下楼里的大神们檀香府幼儿园好还是金悦花园幼儿园好。
小诺米2019 2022-08-24 00:011810 1
-
2022年椒江区义务教育阶段民办学校和镇海中学台州分校摇号通知
根据省市区2022年义务教育阶段学校招生工作的有关通知精神,现就做好我区民办学校和镇海中学台州分校新生入学电脑摇号直播工作通知如下: 时间:2022年7月13日上午8:30开始。地点:台州广播电影电视总台(中心大道315号)。直播平台:FM98.7台州综合广播、无限台州APP、无限台州视频号。现场参与人员:台州市教育局领导、椒江区教育工作领导小组领导、椒江区教育局相关工作人员、纪检部门代表、公证人
大奕萌 2022-07-12 10:453758 1
-
协和铂晶幼儿园怎么样
有家长说说吗吃的怎么样 教学怎么样
layii_ 2022-06-29 19:051219 1
-
台州湾新区的能在椒江区读小学吗?
台州湾新区的能在椒江区读小学吗?
杨温柔_ 2022-06-29 15:415717 1
-
快来围观!路桥区又有3家公办园9月开园啦!
新学期报名快要开始了,家门口又新开了3所公办园,优质的师资、漂亮的园所,一起来看看吧! 路北街道中心幼儿园美宸园分园路北街道中心幼儿园美宸园分园位于银座街和双洋路交会处,总用地面积6068平方米,总建筑面积4053平方米,具备12班的办园规模,按省一级幼儿园标准配建,2022年9月开设小、中、大班。 该园是全国青少年校园足球特色幼儿园、台州市“平安校园”4A单位,拥有一支敬业、专业、充满活力的教师
睫毛微动 2022-06-29 08:113952 1
-
@新区学生家长,2022年秋季义务教育阶段学校招生工作通知(
台州湾新区管理委员会关于做好2022年秋季义务教育阶段学校招生工作的通知 为全面贯彻落实《浙江省教育厅办公室关于做好 2022年义务教育阶段学校招生入学工作的通知》(浙教办基〔2022〕23号)《台州市教育局关于做好2022年义务教育阶段学校招生入学工作的通知》(台教基〔2022〕65号)精神,现就做好我区2022年义务教育阶段学校(简称义务教育学校,含十二年一贯制学校的小学部和初中部)招生入学工
六空皆尽 2022-06-29 08:132620 1
-
2022年台州市义务教育学校秋季报名时间
本市公办、民办学校区域内招生报名时间:7月3日至7日(每日6:00- -22:00 )。 考虑到并发量问题,将各县(市、区)报名时间进行适当错时安排,具体如下: (一)椒江区、黄岩区、路桥区、台州湾新区: 7月3日6:00 至7月5日22:00; (二)临海市、温岭市: 7月4日6:00 至 7月6日22:00; (三)玉环市、天台县、仙居县、三门县: 7月5日6:00 至 7月7日22:00。
爱涌泉蜜桔,@微信 2022-06-22 22:001597 1
-
3+9 !台州学院2专业入选国家级一流本科专业建设点
近日,教育部公布了2021年度(第三批)国家级和省级一流本科专业建设点名单。 台州学院临床医学和旅游管理等2个专业入选国家级一流本科专业建设点,数学与应用数学和土木工程等2个专业入选省级一流本科专业建设点。 截至目前,台州学院共有3个国家级一流本科专业建设点、9个省级一流本科专业建设点。 临床医学专业 临床医学专业立足浙江、面向全国、接轨国际,以本科为主体,拓展研究生教育,引领区域医学教育与医疗服
流浪的社会人 2022-06-21 13:541435 1
-
椒江哪里幼小衔接班好。
孩子大班马上毕业,现在暴露出的问题是专注力不好,想暑假给孩子找个好一点的幼小衔接班,最好是小班化,老师带幼儿比较有经验的那种,请问群里的姐妹有知道的吗?
爱莲说lov 2022-06-16 11:311906 1
-
路桥区2022年流动人口随迁子女积分入学实施办法!
为做好流动人口随迁子女教育工作,根据《浙江省人民政府办公厅关于印发浙江省推动非户籍人口在城市落户工作方案的通知》(浙政办发〔2017〕26号)、《浙江省教育厅关于完善政策规定切实做好进城务工人员随迁子女教育工作的意见》(浙教基〔2014〕31号)、《台州市路桥区人民政府办公室关于印发路桥区流动人口积分制管理实施办法(试行)的通知》(路政办发〔2019〕47号)有关规定,特制定我区2022年流动人口
六空皆尽 2022-06-13 16:003075 1
-
2022年台州市义务教育阶段学校招生入学有关政策内容问答
近日,台州市教育局印发《关于做好2022年义务教育阶段学校招生入学工作的通知》(以下简称《招生通知》)。 为了便于大家更好地了解我市2022年义务教育阶段学校招生有关政策调整情况,现就学校、学生、家长和社会各界比较关心的有关政策内容以问答方式作一解读—— 问: 一、公办民办学校招生区域如何划定? 答:严格落实教育部有关规定和《浙江省教育厅关于进一步规范义务教育阶段公办学校学区划分调整和招生入学工作
六空皆尽 2022-06-13 15:164061 1
标签简介
在台州,上幼儿园、小学的信息共享与交流。



