166人参与 74035浏览
最新!新增确诊病例49例,其中本土24例
7月28日0—24时,31个省(自治区、直辖市)和新疆生产建设兵团报告新增确诊病例49例,其中境外输入病例25例(云南16例,福建3例,广东3例,吉林1例,河南1例,四川1例),本土病例24例(江苏20例,四川3例,北京1例);无新增死亡病例;新增疑似病例1例,为境外输入病例(在上海)。 当日新增治愈出院病例24例,解除医学观察的密切接触者382人,重症病例较前一日增加1例。 境外输入现有确诊病例
3895 0
紧急通告!台州这些市民,请速做核酸检测!
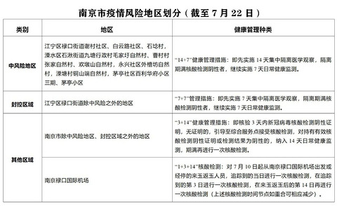
玉 环关于加强新型冠状病毒感染的肺炎疫情防控工作的通告(第62号) 鉴于7月21日南京通报的17例核酸检测阳性情况,根据省、台州市近期工作要求,现就进一步强化我市疫情防控工作通告如下: 一、对7月7日以来从南京市中高风险地区来玉返玉人员,实行“14+7”健康管理措施;对南京市封控区域来玉返玉人员实行“7+7”健康管理措施;对南京市其他区域来玉返玉人员实行“3+14”健康管理措施。 上述人员请第一时
10207 0
浙江昨天新增无症状感染者1例(附全国疫情风险等级查询)
7月21日0-24时,新增无症状感染者1例(中国台湾输入),已排查密切接触者均已实施集中隔离。无新增确诊病例。截至21日24时,累计报告确诊病例1393例(境外输入病例174例)。 (来源:浙江省卫生健康委)
3140 0
台州疾控发布疫情防控最新提醒!
7月21日,江苏省南京市通报禄口国际机场新冠肺炎疫情防控最新情况,截至13时,累计发现17例阳性患者,目前9人为确诊病例,其中4人轻型,5人普通型,5人为无症状感染者,还有3例核酸检测阳性有待进一步诊断。为切实做好我市新冠肺炎疫情常态化防控工作,台州市疾控中心向广大市民紧急提醒如下: 1、落实健康管理。近14天(7月7日以来)从南京市江宁区禄口街道谢村社区、白云路社区、石埝村,溧水区石湫街道九塘行
4377 0
浙江昨天新增境外输入确诊病例2例、无症状感染者2例
7月14日0-24时,新增确诊病例2例(均为印度尼西亚输入),新增无症状感染者2例(其中西班牙输入1例,墨西哥输入1例),已排查密切接触者均已实施集中隔离。截至14日24时,累计报告确诊病例1388例(境外输入病例169例)。 (来源:浙江省卫生健康委)
4126 0
浙江昨天新增境外输入无症状感染者1例
7月12日0-24时,新增无症状感染者1例(牙买加输入),已排查密切接触者均已实施集中隔离。无新增确诊病例。截至12日24时,累计报告确诊病例1386例(境外输入病例167例)。 来源:浙江省卫生健康委
3468 0
标签简介
大家都在讨论"台州新冠肺炎疫情最新动态"赶紧来看看吧~