#台州新冠肺炎疫情最新动态#
166人参与 74052浏览
-
椒江第13号通告:暂停举办大型会议、活动,继续暂停疗休养等
关于做好近期疫情防控工作的通告(第13号) 12月6日,宁波市镇海区报告1例新冠确诊病例、2例无症状感染者。12月7日,宁波启动I级应急响应,对镇海全区开展大规模核酸检测,发现了5例阳性病例;12月7日,绍兴市上虞区报告1例新冠本地阳性病例,杭州市报告2例新冠本地轻型确诊病例。近期新冠肺炎疫情防控形势严峻,区疫情防控指挥部提醒各单位和广大市民加强疫情防控各项措施,全面紧起来、严起来、实起来,进一步
台州消息 2021-12-08 08:3813607 3
-
警惕“拉姆达”!又一变异毒株,已蔓延30多个国家
据美国有线电视新闻网报道,随着新冠疫情的蔓延,美国已出现 “拉姆达”毒株感染病例,这种变异毒株,最早于去年8月在秘鲁发现。 目前,美国已发现1060例由“拉姆达”毒株引起的病例,日本政府也有报告。 美国:“拉姆达”毒株感染病例超千例 据报道,虽然目前美国感染“拉姆达”毒株的新冠肺炎确诊病例数比感染德尔塔变异毒株的病例数要少得多,但一些传染病专家表示,“拉姆达”毒株也是他们正在密切关注的一种变异毒株
30多岁的老妇人 2021-08-10 08:466501 3
-
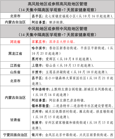
扩散!台州调整国内多个区域来(返)人员健康管理措施
鉴于浙江、天津、山东、内蒙古等省份疫情形势变化,台州决定调整国内多个区域来(返)人员健康管理措施。 一、浙江省 (一)对3月11日以来宁波市前湾新区封控区,3月14日以来温州市龙湾区封控区,3月10日以来湖州市南浔区封控区来(返)台州人员实行“14+7”健康管理措施。 (二)对3月11日以来宁波市前湾新区管控区,3月14日以来温州市龙湾区管控区,3月10日以来湖州市南浔区管控区来(返)台州人员实行
台州消息 2022-03-16 15:579015 2
-
绍兴疫情最新通报:累计发现171例确诊病例,1例无症状感染者
12月14日,绍兴市新冠肺炎疫情防控工作新闻发布会举行,市政府副秘书长朱润晔介绍绍兴市疫情情况及防控工作。绍兴市卫生健康委副主任邵国利,市商务局党委委员、总经济师邹丰,市公共卫生首席专家傅利军参加发布会,并答记者问。
台州消息 2021-12-15 09:094283 2
-
浙江三地累计报告确诊病例192例;绍兴气膜方舱实验室已投入使用
12月13日17时,浙江召开第八十七场新冠肺炎疫情防控工作新闻发布会。 浙江三地累计报告确诊病例192例无症状感染者1例 自12月12日下午3时,到13日下午4时,浙江宁波、绍兴、杭州三地报告新增确诊病例54例(其中,宁波7例、绍兴46例、杭州1例)。无报告新增无症状感染者。 自12月5日以来,到13日下午4时,浙江三地累计报告确诊病例192例、无症状感染者1例(不包括转为确诊病例的数量,下同)。
台州消息 2021-12-13 21:497130 2
-
关于在各县(市、区)开展新冠肺炎疫情防控综合实战演练的通告
为切实提升我市疫情防控应急处置能力和水平,市疫情防控指挥部决定在各县(市、区)组织开展新冠肺炎疫情防控综合实战演练。现将有关事项通告如下: 一、2021年12月13日,分别在各县(市、区)、台州湾新区开展实战演练。 二、目前,我市尚未发现确诊病例、无症状感染者,整体社会面平稳。请广大市民不要恐慌,演练现场不要围观,不要拍摄,自觉维护好演练秩序。 三、疫情防控,人人有责,请广大市民积极配合,
台州消息 2021-12-12 20:326158 2
-
最新!台州发热门诊医院以及设有发热诊室基层医疗机构名单
天气渐冷疫情形势复杂严峻防控意识不能放松 疫情期间,一旦出现发热等“十大症状”(发热、干咳、乏力、咽痛、鼻塞、流鼻涕、结膜炎、肌肉酸痛、嗅觉味觉减退、腹泻),不要在家自行服药,应在做好个人防护的基础上,到就近的发热门诊进行筛查诊治。 这里有一份全市发热门诊医院及设有发热诊室的基层医疗机构名单快跟着小布一起来看 开设发热诊室基层医疗机构名单(126家) 来源:台州发布
台州消息 2021-12-12 09:362474 2
-
浙江昨天新增确诊病例38例、无症状感染者9例
12月11日0-24时,浙江新增确诊病例38例,其中杭州市8例(其中无症状感染者转确诊5例)、宁波市8例、绍兴市22例(其中无症状感染者转确诊15例),新增无症状感染者9例(其中杭州市1例,绍兴市8例),已排查密切接触者均已实施集中隔离。截至11日24时,累计报告确诊病例1601例(境外输入病例282例)。 请您坚持戴口罩勤洗手·戴口罩·常通风口罩 口罩是预防呼吸道传染病的重要防线,可以降低新型
台州消息 2021-12-12 10:134210 2
-
台州市新型冠状病毒肺炎疫情防控指挥部通告39号
台州市新型冠状病毒肺炎疫情防控指挥部通告39号全面落实“十个从严”疫情防控措施 国内多地相继发生本土疫情,防控形势十分严峻。为降低疫情输入风险,保障全市人民群众生命健康安全,现将全面落实“十个从严”疫情防控措施通告如下: 一、从严加强自主申报近14天内有疫情发生设区市(直辖市为区)旅居史来台返台人员,务必第一时间主动向所在村(社区)、工作单位或所住酒店报告,配合当地落实核酸检测等健康管理措施。鼓励
台州消息 2021-12-11 14:487798 2
-
刚刚,台州市疾控中心发布紧急提醒!
据国家卫健委通报,12月2日新增本土确诊病例80例,其中内蒙古56例,均在呼伦贝尔市;黑龙江10例,均在哈尔滨市;云南10例,均在德宏傣族景颇族自治州;上海2例,均在浦东新区;北京1例,在海淀区;陕西1例,在咸阳市。目前国内外疫情防控形势严峻复杂,为防止疫情输入,保障全市人民生命健康安全,台州疾控提醒您: 一、立即主动报备。近14日内,有内蒙古自治区呼伦贝尔市满洲里市东山街道、南区街道、北区街道、
台州消息 2021-12-04 14:286220 2
-
椒江疾控建议:及时接种加强针
11月27日,上海市新冠肺炎疫情防控工作领导小组办公室发布消息:2021年11月25日,上海市报告3例新冠肺炎本土确诊病例。 经中国疾控中心和上海市专家综合流行病学调查以及病毒基因数据库检索比对分析,认为此次3例本土确诊病例的感染来源可能是:在外省市暴露于境外输入病毒污染的环境而引发的感染。 新冠变异毒株致再次感染新冠风险增加 当地时间26日,世卫组织举行紧急会议并发布声明,将新冠病毒变异株B.1
台州消息 2021-12-01 09:176079 2
-
台州疾控再次发布健康提醒!非必要不出市
近期以来,国内多省份连续发生本地聚集性疫情,疫情防控形势严峻。11月3日,浙江嘉兴发现一例无症状感染者,我市面临输入风险。为防止疫情输入,保护市民安全健康,台州疾控提醒您注意以下几点: 一、有四川省成都市成华区万年场街道、锦江区书院街街道;重庆市渝北区宝圣湖街道、龙塔街道,长寿区菩提街道;云南省德宏州瑞丽市勐卯镇;江苏省常州市天宁区兰陵街道,武进区湖塘镇所在街道人员暂缓来台返台;如仍来台返台的,严
台州消息 2021-11-05 08:467054 2
-
椒江第12号通告:原则上暂停大型会议、活动,市民非必要不出省
关于做好近期疫情防控工作的通告(第12号) 近期新冠肺炎疫情防控形势严峻,区疫情防控指挥部提醒各单位和广大市民加强疫情防控各项措施,全面紧起来、严起来、实起来,进一步把各项防控措施落实落细落到位,坚决守住守牢“椒江防线”。近期需做好以下五方面工作: 一、全面恢复商场超市、农贸市场、酒店旅馆、影剧院、旅游景点、养老机构、医疗机构、药店、线下培训机构、美容院、酒吧、网吧、浴室、宗教场所、居民小区、交
台州消息 2021-11-02 08:464740 2
-
台州市新冠肺炎疫情防控办紧急提示:以下人员立即核酸检测!
台州消息 2021-11-01 08:463755 2
-
椒江区国企考试也暂停了,大家家里蹲起来,出门带口罩
关于暂不举行2021年台州市椒江区区属国有企业公开招聘工作人员笔试工作的公告
15072380 2021-08-03 18:576425 2
-
定了!疫苗接种纳入健康码管理!附台州新冠疫苗接种门诊一览表
日前浙江省举行第七十四场新冠肺炎疫情防控工作新闻发布会要求将疫苗接种纳入健康码管理对进入重点场所人员同步查验疫苗接种情况做好未接种人员提醒劝导转介工作 连日来台州各地相继发布相关通告对重要场所实施"二码联查"↓↓↓ 提醒大家符合条件的赶快去接种疫苗附上一份台州最新最全的新冠疫苗接种门诊一览表一起来看下 ↓↓↓ 椒江区▼ 黄岩区▼ 路桥区▼ 临海市▼ 温岭市▼ 玉环市▼ 天台县▼ 仙居县▼ 三门县▼
台州消息 2021-07-28 08:457669 2
-
湖州通报近期2例新增无症状感染者有关情况
今天下午,湖州市新冠肺炎疫情防控工作新闻发布会召开,通报湖州市疫情最新情况。 湖州市疫情防控办副主任、市卫生健康委党委委员、副主任郑平明,南浔区人民政府副区长沈鑫钰,吴兴区教育局党委书记、局长范慧敏在发布会上通报最新疫情情况。 湖州市最新疫情情况通报 一、全市疫情最新情况 3月14日0时至3月15日15时,湖州新增无症状感染者2例(吴兴区1例,为隔离管控的密接者筛查发现;南浔区1例
台州消息 2022-03-16 08:518466 1
-
最新!浙江一地发现1例初筛阳性
嘉兴市嘉善县通报1例初筛核酸检测阳性情况 3月5日11时15分,嘉善县在“愿检尽检”样本中检出一例初筛阳性人员。 嘉善县第一时间启动应急响应,初筛阳性人员已转至县第一人民医院隔离。目前正对其密切接触者、次密切接触者进行紧急排查,并开展核酸采样检测,排查到的人员已纳入管控,目前已完成接触场所消毒,相应区域已按规范落实临时管控措施。 希望广大市民积极配合疫情防控工作。后续情况将及时向社会公布。 嘉善县
台州消息 2022-03-05 15:056794 1
-
台州疫情防控最新通告!购买“四大类”药品的人员须进行核酸检测
为进一步发挥全市零售药店哨点监测作用,切实保障全市人民身体健康,市疫情防控指挥部通告如下: 1. 顾客到零售药店购买退热、止咳、抗病毒、抗菌素等疫情监测药品(以下简称“四大类”药品),须进行现场免费核酸检测采样。能提供48小时内核酸检测阴性证明的可不采样检测。 2.顾客购买“四大类”药品不得代购。 3.零售药店在为购买“四大类”药品的顾客核酸采样并落实购药实名登记后,方可销售“四大类”药品。 4
台州消息 2022-01-31 12:324158 1
标签简介
大家都在讨论"台州新冠肺炎疫情最新动态"赶紧来看看吧~



