#台州新冠肺炎疫情最新动态#
166人参与 74040浏览
-
台州一地打疫苗送景区门票!
疫苗接种,人人尽责,抗疫有你有我。接种新冠疫苗是预防新冠病毒感染、防控新冠疫情、切实保障人民群众生命健康的有效措施。 积极接种新冠疫苗,有效降低感染风险,就是为了保护我们自己,保护我们的亲人,保护我们的校园。让我们主动接种新冠疫苗,尽最快速度共筑人群新冠免疫长城,为彻底战胜新冠疫情贡献自己的一份力量。 今天,仙居发布最新消息 ↓↓↓ 接种新冠疫苗送门票神仙居 皤滩古镇 淡竹休闲谷 邀您免费游 ↓
活着就是快乐 2021-07-14 09:5213536 10
-
台州加油!守住!致敬!天使们,谢谢你们,辛苦了!
zm58028 2022-03-16 19:4311538 9
-
台州疾控:出现“十大症状”请立即规范就医 | 台州核酸采样点位
目前国内疫情防控形势十分严峻复杂,且大多与奥密克戎BA.2亚型有关。该病毒传播力更强,也更具有隐匿性,增加了第一时间发现最早病例的难度,因此建议市民若出现新冠肺炎“十大症状”:发热、干咳、乏力、嗅味觉减退、鼻塞、流涕、咽痛、结膜炎、肌痛和腹泻,在做好个人防护的同时请务必第一时间主动到就近发热门诊(诊室)就诊,身边人出现上述症状的,及时提醒就诊。就诊过程不要搭乘公共交通工具,请全程规范佩戴口罩,主动
台州消息 2022-03-16 16:0010596 8
-
刚刚通知,台州多地发布取消集市活动、马路市场的通告
椒江 刚刚通知,椒江“叫停”露天非法市场 当前疫情形势严峻,防控任务艰巨,我区农贸市场周边、部分小巷道路两侧普遍存在露天非法市场,人员聚集存在安全隐患。为有效保障全区人民群众生命财产安全,现就取缔露天非法市场、加强疫情防控工作通知如下: 一、一律取缔全区农贸市场周边、部分小巷道路两侧的露天非法市场,严禁任何组织和个人开展非法集市活动,严禁人员聚集,禁止所有商户摆摊设点经营。 二、广大群众要进一步增
台州消息 2022-03-17 18:2417315 7
-
浙江宁波镇海区检测出3例新冠核酸阳性,系一家三口!
宁波市新冠肺炎疫情防控工作领导小组办公室12月6日发布通告,2021年12月5日16:30左右,接到镇海区龙赛医疗集团例行核酸采样检测报告,一份1:10混采检测结果异常。接到首检报告后,市、区两级立即响应、迅速行动,第一时间将10名采样对象隔离观察,并组织专业人员开展疫情核实、流行病学调查、单人单管标本复检,落实各项疫情防控措施。5日20:30区疾控中心检测,其中1人初筛阳性,其余9人均为阴性,立
台州消息 2021-12-06 08:2610999 7
-
浙江最新情况:杭州、宁波、绍兴三地特别是上虞都实现社区清零!
12月21日下午,浙江省政府新闻办举行第九十五场新冠肺炎疫情防控工作新闻发布会。 省卫生健康委副主任孙黎明通报了近期浙江发生的新冠肺炎疫情最新情况: 自12月20日16时,到今天16时,浙江宁波、绍兴、杭州三地报告新增确诊病例7例(均在绍兴)。无报告新增无症状感染者。 自12月5日以来,到今天16时,浙江三地累计报告确诊病例486例,其中,宁波累计报告确诊病例74例;绍兴累计报告确诊病例383例;
台州消息 2021-12-21 17:205415 6
-
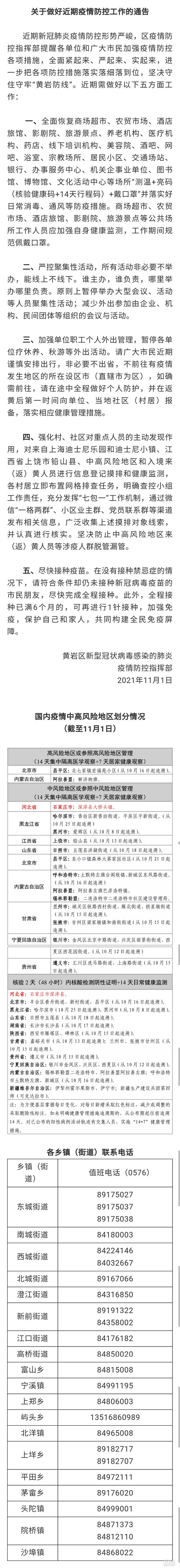
黄岩区发布通告:原则上暂停大型会议、活动,市民非必要不出省
(来源:黄岩发布)
台州消息 2021-11-02 08:375703 6
-
关于青少年疫苗接种的疑问,省疾控权威解答来了!
根据国家统一部署 浙江省已逐步开展12-17岁青少年 新冠病毒疫苗接种工作 关于青少年疫苗接种有关疑问浙江省疾控中心权威解答 ↓↓↓ Q1 浙江省青少年新冠病毒疫苗接种时间如何安排? 答:根据国家统一部署,浙江省将逐步开展青少年新冠病毒疫苗免费接种工作:自2021年8月1日开始,先启动15-17岁人群接种,其中该年龄段学生集中接种于8月20日开始;自9月1日起,启动12-14岁人群接种,其中该年龄
30多岁的老妇人 2021-08-11 08:394393 6
-
12月13日台州西站临时停运列车51趟
12月13日,台州西站临时停运列车51趟,具体车次如下: D3232、D3229、D3230、D3307、D3308、G7566、G7667、G7668、D4651、D4652、G7499、G7500、D3233、G7476、G7475、D3107、D2283、D3214、D3213、D3216、D377、D378、G7599、G183、G184、G174、G187、D3165、D3305、G75
台州消息 2021-12-13 08:536453 5
-
椒江体育馆好多人在打疫苗,今天排队要蛮久了
凛然竹枫 2021-11-05 09:536372 5
-
3月17日0-24时,衢州新增阳性感染者18例
衢州市新冠肺炎疫情防控指挥部发布通告,2022年3月17日0时-3月17日24时,衢州市新增阳性感染者18例(衢江16例,柯城2例)。详情↓↓ 2022年3月17日0时-3月17日24时,衢州市新增阳性感染者18例(衢江16例,柯城2例),其中确诊病例8例,无症状感染者10例。13例为集中隔离点检出,2例为居家隔离筛查发现,3例社区筛查发现。 截至3月17日24时,据中国疾病预防控制
台州消息 2022-03-18 08:369811 4
-
截至16日16时,浙江三地新增病例50例,累计报告确诊病例342例
12月16日下午,浙江省政府新闻办举行第九十场新冠肺炎疫情防控工作新闻发布会。 省卫生健康委副主任孙黎明通报了近期浙江发生的新冠肺炎疫情最新情况。 自12月15日16时,到今天16时,浙江省宁波、绍兴、杭州报告新增确诊病例50例(其中,宁波2例、绍兴45例、杭州3例)。无报告新增无症状感染者。 自12月5日以来,到今天16时,三地累计报告确诊病例342例、无症状感染者1例(不包括转为确诊病例的数量
台州消息 2021-12-16 17:274083 4
-
截至15日16时,浙江三地今日新增57例,累计报告确诊病例292例
12月15日下午,浙江省政府新闻办举行第八十九场新冠肺炎疫情防控工作新闻发布会。 省卫生健康委副主任孙黎明通报了近期浙江发生的新冠肺炎疫情最新情况。 自12月14日16时,到今天16时,浙江省宁波、绍兴、杭州报告新增确诊病例57例(其中,宁波7例、绍兴48例、杭州2例)。无报告新增无症状感染者。 自12月5日以来,到今天16时,三地累计报告确诊病例292例、无症状感染者1例(不包括转为确诊病例的数
台州消息 2021-12-15 17:276465 4
-
浙江将启动重点人群灭活疫苗加强免疫工作,接种第三针
17日,浙江举行疫情防控工作新闻发布会,会上浙江省卫生健康委副主任夏时畅就重点人群灭活疫苗加强免疫工作作了回应:这次的加强免疫工作主要针对的是重点人群,包括新冠肺炎感染的高风险人群和保障社会基本运行的关键岗位人员。 如涉进口冷链物品的口岸一线海关检验检疫人员,口岸装卸、搬运、运输等相关人员,国际和国内交通运输从业人员、面临较高境外疫情风险的边境口岸工作人员、医疗卫生人员,因公、因私出国工作学习的人
台州消息 2021-09-17 11:165711 4
-
刚刚杭州通报:一名无症状感染者健康监测期间擅自外出被立案调查
8月10日,杭州市确诊1例由美国入境的无症状感染者金某某(8月11日已由“健康浙江”微信公众号公布)。目前金某某在定点医院隔离治疗,近两次核酸检测都为阴性,无症状。 疾控部门对其进行流行病学调查发现,金某某入境集中隔离解除后,在居家健康观察和日常健康监测期间有外出购物、旅游行为,存在疫情传播风险。目前已对流调确定金某某的密接、次密接者全部落实隔离管控措施,相关风险人员实施日常健康监测,上述人员核酸
台州消息 2021-08-12 14:269320 4
-
新冠疫苗第三剂加强针,要打吗?
一针疫苗一份心,预防接种尽责任。 由于变异新冠病毒德尔塔毒株在全球肆虐,世界大部分地区仍笼罩在疫情阴影中,已有部分国家宣布或正考虑为部分人群打新冠疫苗第三剂加强针。但也有研究人员表示第三剂加强针虽可增强免疫反应,但并非必要。是否打第三剂加强针,已成为各国政府和科研界探讨的话题。 为何要打加强针?这是因为某些疫苗的保护效果可能会随时间推移而减弱,为了提供额外保护作用而需要再次接种疫苗,以刺激机体产生
凛然竹枫 2021-08-02 08:395147 4
-
台州一地最新通告:1名密接者曾与病例同车厢,有交集者请速上报
刚刚,三门再发通告,又公布一名密接者轨迹,全文如下: 三门县新冠肺炎疫情防控指挥部通告(第100号)接外地协查通知,三门县1名密切接触者章某曾与病例同车厢,经流调,章某1月26日从温州南乘坐D382车次到达三门,并于1月26日-28日期间多次在海游街道建民路旗舰网吧上网。在此提醒广大市民朋友们,请1月26日乘坐温州南—三门县(D382次02车厢)同车厢人员主动到当地乡镇(街道)、园区疫情指挥部或村
台州消息 2022-01-29 10:0919817 3
-
北仑新增3例,与近期杭甬绍三地疫情无关联性,已累计报告10例
最新消息 1月2日 15:00更新 2022年1月1日0—24时,浙江省报告新增本土确诊病例7例(均为轻型),均在宁波市北仑区。1月2日0—15时,报告新增本土确诊病例3例,均在宁波市北仑区。累计报告本土确诊病例10例,均在宁波市北仑区。无报告新增本土无症状感染者。 浙江全省现已划定中风险区域2个(北仑区新碶街道沿海村、申洲公司三部厂区及宿舍区),无高风险区域。目前,相关涉疫场所均已进行分类管控和
台州消息 2022-01-02 06:5511407 3
-
浙江,新增确诊46例!
全国昨日新增确诊病例67例 12月14日0—24时,31个省(自治区、直辖市)和新疆生产建设兵团报告新增确诊病例67例。其中境外输入病例17例(陕西4例,上海3例,云南3例,广东2例,广西2例,吉林1例,浙江1例,山东1例);本土病例50例(浙江45例,其中绍兴市39例、宁波市6例;内蒙古3例,均在呼伦贝尔市;广东2例,均在东莞市)。无新增死亡病例。无新增疑似病例。 浙江昨日新增确诊病例46例 1
台州消息 2021-12-15 10:565261 3
标签简介
大家都在讨论"台州新冠肺炎疫情最新动态"赶紧来看看吧~



