#我看见的#
27275人参与 251208浏览
-
这3个车位哪个用起来方便?两侧都是柱子
热心网友帮忙下,281和283左右两侧都是柱子,入口进来依次是281,282,283进来
taizhouxbx 2023-12-27 19:5010569 37
-
【港港厢】冬天到了,开电车的朋友你还敢开空调吗。
今晨,4km不到的路,开空调掉电16个。回来不开掉电4个。突然,理解了,高速上不敢开空调,原来不是调侃,是真实啊,夏天随便开,冬天真的有点不敢啊,开起来续航打五折!!!
青柠游鱼浅梦 2022-12-01 10:2827905 154
-
真的没有钱了。。。给予房票安置
就温岭提出房票安置后,临海也紧跟其后,最新临海市政府的文件指出原则上不再建造安置房,而是给予房票安置。对于房票的优缺点我是思考过,也查阅过一些资料。看有的地方是如果你房票没有买时间大概是1年后,可以兑换成现金。但这个是不是100%兑付?貌似政策上也没有具体说明,我印象中如果房票你不买房想换成现金是要打5折(这点不严谨,只是印象里看到过),临海和温岭是不是同个政策?优点:· 有10%的额外补助(但有
晴天的大幅度发 2022-08-18 10:3648361 154
-
冬天来了,春天还会远吗
[/11微笑][/11微笑][/11微笑]
星之火之战神 2026-03-28 10:262948 10
-
街上一片安静呵呵经济下吧你
难怪无味 因为很安静 很安静 让某些人就别醒过来了吧
六壬风火院 2026-02-17 21:443892 4
-
存款到期转存三年期年利率1.9%。
我跟柜员说存25万,她没有听清楚,存了10万,后来又存了15万,前面一位老大妈也存了三年期年利率1.9%,10万起存。路过绿城潮韵东方大门口拍了照片,经过银安街,碰上路桥中学学生放假,道路堵塞,红绿灯路口也堵塞。南官新天地和中盛都放置圣诞树。在手机银行也可以办大额存单三年期年利率为1.85%,1.9%的要去柜台办理。
路桥人1998 2025-12-20 21:017886 14
-
中学教师的退休金这么高
妻子今天去参加中学退休老师聚餐,她说有一个女老师,她高中毕业从民办教师开始上班,工龄长,人家在读大学,她已经上班了,现在退休费有1万7。另外,女教师60岁退休的现在退休金有1万5,我妻子她们55岁退休的才1万,比60岁退休的低了三分之一,应该是增加一年工龄退休金增加1千,这个规定当年是不知道,如果知道60岁退休退休金1万5,肯定60岁退休。妻子回来说,我妈妈的班主任老师从黄岩到路桥也来参加聚餐,8
路桥人1998 2024-03-08 17:0841188 153
-
有没有下陈街道这边的
有没有下陈街道这边的,出来聊聊天啊
半梦半痴半疯@微信 2023-06-19 03:2825053 153
-
【港港厢】至亲问你借钱你借吗?
至亲问你借钱你借吗?三四年前东拼西凑借了至亲十几个达不溜,结果这么多年不闻不问,基本拿不回来了,结果又来借几千块钱,自己都没什么钱,这情况你还借吗?
一切往事随风而去 2023-06-19 07:4124460 153
-
2021年高考台州各高中重点率排名
olinolin 2022-01-11 10:1592686 153
-
选择真的比努力重要,毕业四年985现状
不过这些人想通了回老家考编都是很容易进的,只不过说专业不太好的在大城市可能没那么好混,或者转行或者其它什么。 现在大学生都在考研,是因为对自己的期望比较高吗?反而很多专科和三本的毕业就工作,身边很多做了磨具行业的,现在都还不错。不过主要也是他们能接受单休,能接受没有一金没有各种企业年金等福利,能学到本事能赚钱就行,所以还是好学生的光环让很多人漂浮不定吧。我身边有专科和三本的,大学毕业就回来,然后一
27573637 2021-12-31 08:4848391 153
-
黄金继续上涨,此次需要重仓买入,卖房买黄金,特不靠谱发红包!
黄金行情看涨,本轮牛市处于初牛,需要重仓买入,黄金必将推上高位。真金白银还是很靠谱的
夏沫烟雨2012 2026-01-28 10:582978 2
-
再谈一下小学、初中选择
我们户口在路桥街道河西街居,按照学区划分是河西小学,19楼有人说现在河西村、河西街居都是去实验小学读书,没有人去河西小学读书。看了今年小学的招生批次,我们有路北房产,在路北小学属于第四批次。看了今年初中的招生批次,我们户口在路桥街道,属于第一批次,其中说小学生毕业生户籍登记地在学区内。第二批次提到学区内小学毕业,监护人房产在学区内,证明小学生户籍不在学区内。看来第一次批次是户籍在学区内,不管在那个
路桥人1998 2024-05-25 21:4526448 152
-
台州人是不是对比亚迪特比歧视……
感觉我父辈这一代对日系德系赞不绝口,到比亚迪电车就是口诛笔伐[ej=1F602]
低调是种错误 2023-02-14 22:2220472 152
-
穷人到底为什么活着?三年前同一起跑线的小伙伴现在年入三四十万
》》【随手拍】穷人活着到底是为什么认真的看完了这个帖子,周末想了很多,穷人到底为什么活着呢? 周末,跟一个小伙伴聚会,小伙伴住新家邀请我们过去吃饭,买了点水果就去了,然后开始聊天,小伙伴说最近换了新车,二三十万吧,说是他们公司中层领导里最穷的了,一般这个位置的人都是5系和7系,衣服都是名牌。 之所以买了点水果就去了,因为三年前吧,我们生活水平差不多,学生时期一起过来的朋友,没有那么讲究。小伙伴三年
27395967 2022-03-14 10:1144552 152
-
台州的事业编全额才12万左右吗?是不是少了
台州的事业编全额才12万左右吗?是不是少了
苏挽歌_ 2022-12-01 14:2486202 151
-
广州现卷王,5元水饺店
jierry2077 2026-04-16 19:172838 1
-
春色满园关不住
看到物业在扫地、除草。阴天拍不出蓝天白云。
路桥人1998 2026-03-30 18:192932 3
-
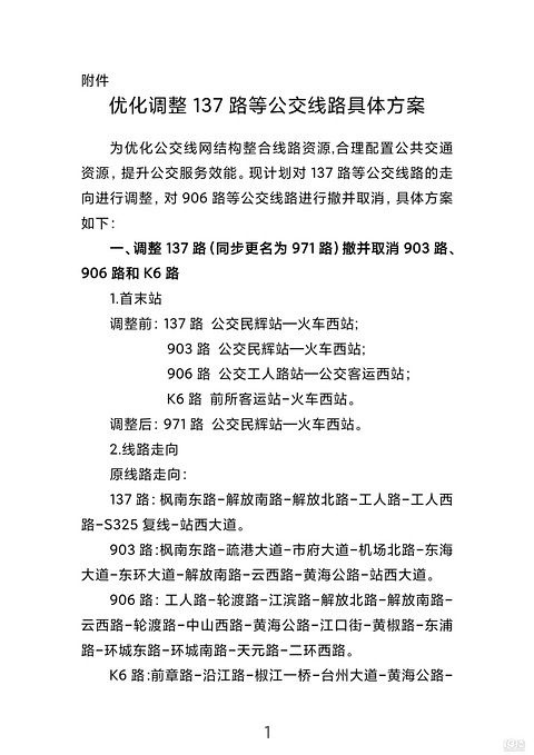
台州公交将迎来一大批线路调整!902或将调整!目前公示中
转自台州市交通运输局:根据《城市公共汽车和电车客运管理规定》《台州市公共汽车客运管理办法》《台州市市区公交线路管理工作规范(试行)》等规定,现将优化调整137路等公交线路事项予以公示(详见附件)。对公示的事项,如有意见,请以书面形式向我局反映。个人反映意见须署名并附联系电话,单位反映意见须加盖单位公章。公示有效期为5个工作日。自2025年4月21日起至2025年4月28日止。联系地址:台州市白云山
这一程是余生 2025-04-21 12:0869005 150
标签简介
大家都在讨论"我看见的"赶紧来看看吧~



